一、学校概况
在线买世界杯平台是一所以工为主,工、理、管、经、文、法、哲、艺等多学科协调发展,以本科、研究生教育为主体,具有博士后科研流动站、博士学位授予权和硕士生推免权的多科性大学。学校是全国先进基层党组织、国家“中西部高校基础能力建设工程”高校、首批全国“创新创业典型经验高校”50强、湖南省“国内一流大学建设高校”(A类)、湖南省文明标兵单位、湖南省依法治校示范学校。
经过60多年的建设和发展,学校积淀了“博学、力行、守正、拓新”的校训精神和大学文化。自建校以来,为交通、电力、水利、轻工等行业和区域经济社会发展培养了40余万高级专门人才,毕业生就业质量和就业率多年连续保持全省高校前列。现有全日制在校学生41000余人,其中博士、硕士研究生6500余人。
学校现有专任教师近2000人,其中正高职称300余人,副高职称600余人。拥有中国工程院院士、“长江学者奖励计划”特聘教授等国家级人才20余人;享受国务院政府特殊津贴专家、国家有突出贡献中青年专家、国家级教学名师等40余人;“全国高校黄大年式教师团队”2个;中宣部宣传思想文化青年英才、教育部“新世纪优秀人才支持计划”人选、交通部“交通青年科技英才”和湖南省科技领军人才、“芙蓉学者”等省部级人才370余人。
学校是较早参与高等教育自学考试工作的普通高等院校之一,目前是湖南、海南、天津、广西四省高等教育自学考试主考院校。学校从1994年开始举办自学考试社会助学活动,二十多年来,累计助学总人数17万余人,为地方经济建设和社会发展,特别为交通、电力、水利等行业培养了大量急需的应用型人才。学校还是高等教育自学考试“全国示范学习服务中心”,“全国高等教育自学考试先进集体”,湖南省“优秀助学机构”,长沙市“优秀考点”。
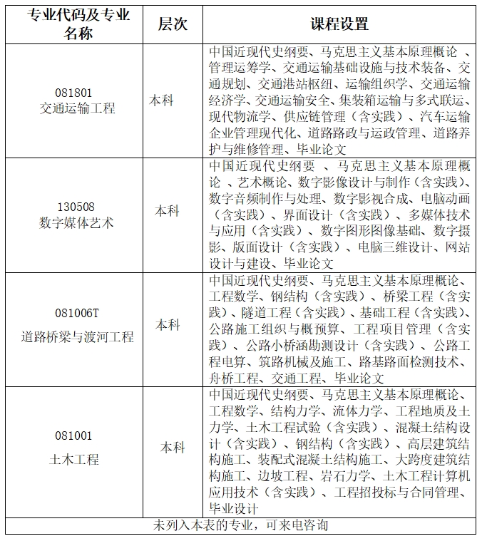
二、助学专业

三、助学特色
部分专业实行网络助学;专业核心课可参加“过程性考核”,主干专业配备自学辅导材料;可共享教师集体备课资源。
四、学习形式
业余助学班:各助学站均全年招生,采取面授、网络学习等形式助学。
五、报考条件
1、本科(专升本)招收具有国民教育系列专科及以上学历的考生;
2、在校本、专科学生可报考本科(专升本),但在办理自考本科毕业证书时,须持具有学历教育资格的高等学校、高等教育自学考试机构颁发的专科(或以上)学历证书及《教育部学历证书电子注册备案表》,否则不能办理。
六、报考事项
1、考生可直接找世界杯官网校外自考助学站办理报名手续,报名时需持本人身份证原件、2寸蓝色背景电子照,交纳相关费用;
2、在招生简章指定助学站报名的考生,学校将保障其相关权益,请考生谨防上当受骗。
3、报考时间
每年6月,12月报考,分别于当年10月份、次年4月份考试。考试地点:海南省海口市。
七、毕业待遇
高等教育自学考试是国家考试,考生完成专业考试计划规定的全部课程(含实践性环节考核),取得合格成绩,并通过毕业论文(设计)答辩,思想品德鉴定合格者,由主考省份高等教育自学考试委员会颁发加署世界杯官网印章的高等教育自学考试毕业证书。 “中国高等教育学生信息网”上查询毕业信息,国家承认学历。高等教育自学考试毕业生就业,享受与普通高等学校同类毕业生同等待遇,其工资待遇与普通高等学校同类毕业生相同。
八、学位申请
符合以下条件者,可在本科毕业证签发日起两年以内提交学士学位书面申请。
1、取得高等学历继续教育本科毕业证书;
2、参加在线买世界杯平台组织的学士学位外语考试且成绩合格,或者在学位申请前两年内参加大学英语四级(CET4)考试,且成绩合格;
3、毕业设计(论文)成绩中等或70分(含)以上。
九、收费标准
收费标准按各主考省物价部门核定的标准执行。
十、助学站一览表

十一、联系方式:
在线买世界杯平台继续教育学院0731-85647230 郭老师
在线买世界杯平台继续教育学院网址:
/jxjyxy/index.htm